产品分类 : 辛烯检测仪
型号 : SGA-100-C8H16
产品描述 : SGA-100系列辛烯气体检测模块是米优app下载安装电子独立研发和生产的一款,专门针对垃圾焚烧厂、垃圾转动站、公厕、化工园厂等辛烯气体进行24小时在线监测的标准化、模块化产品;是米优app下载安装电子运用十多年气体探测器生产经验,采用国外原装进口辛烯气体传感器,通过32位微处理器和24位数据采集器后,再进行全量程进行温湿度补偿,然后再用99.999%纯度的标准气体进行校准之后的产品;SGA-100系列辛烯气体检测模块可直接输出4- 20mA模拟电流信号或RS485数字信号;
SGA-100系列
智能型辛烯气体检测模块

一、辛烯气体检测模块产品简介
SGA-100系列辛烯气体检测模块是米优app下载安装电子独立研发和生产的一款,专门针对垃圾焚烧厂、垃圾转动站、公厕、化工园厂等辛烯气体进行24小时在线监测的标准化、模块化产品;是米优app下载安装电子运用十多年气体探测器生产经验,采用国外原装进口辛烯气体传感器,通过32位微处理器和24位数据采集器后,再进行全量程进行温湿度补偿,然后再用99.999%纯度的标准气体进行校准之后的产品;SGA-100系列辛烯气体检测模块可直接输出4-20mA模拟电流信号或RS485数字信号;因此,客户购买后,无需二次开发,无需再次校准,可直接采集标准信号,进行数据传输、在线监测等工作;产品使用简单,气体检测精度,广泛适用于各类有气体检测需求的行业客户;
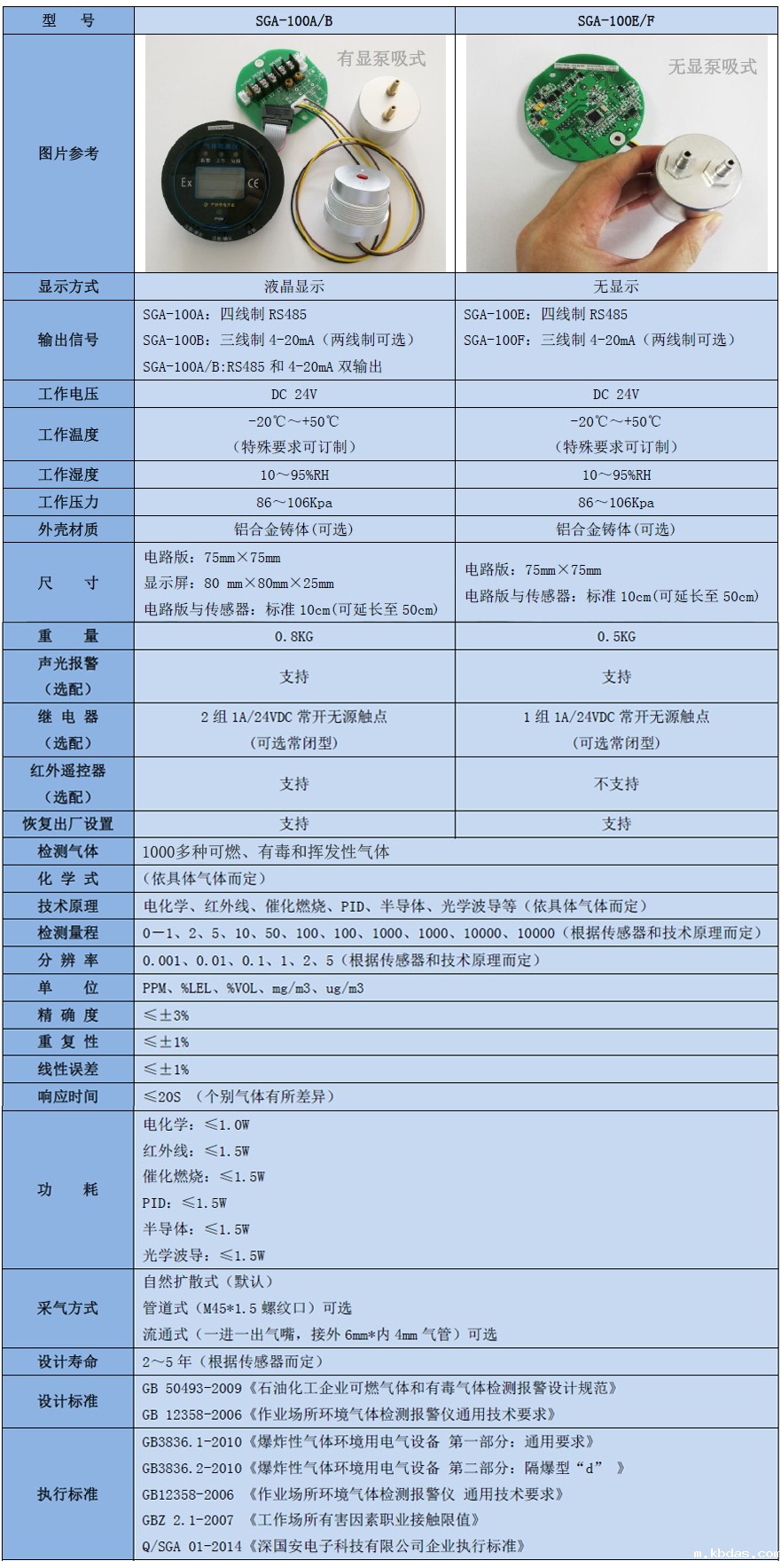
SGA-100系列辛烯气体检测模块按有无显示和信号输出的不同,共分为SGA-100A-C8H16液晶显示型RS485信号输出辛烯气体检测仪、SGA-100B-C8H16液晶显示型4-20mA信号输出辛烯气体检测仪、SGA-100E-C8H16无显示型RS485信号输出辛烯气体检测仪和SGA-100F-C8H16无显示型4-20mA信号输出辛烯气体检测仪;还可根据客户的实际需要,选配不同的采样气室;如自然扩散式气杯、M45*1.5螺纹口的管道式气杯、一进一出气嘴,外接6mm内接4mm气管的流通式气杯。
具体区别请参照下面产品参数列表。
SGA-100系列气体检测模块全部采用国外一线品牌气体传感器,具体反应灵敏、测量精准、稳定性强、寿命长久等特点;选用品牌包括英国CITY、英国ALPHASENSE、美国HONEYWELL、瑞士MEMBRAPOR、英国DYNANENT、日本NEMOTO、日本FIGARO、美国BASELINE等。
SGA-100系列气体检测模块运用当前国际领先的催化燃烧、电化学、红外线、PID、半导体和光学波导技术原理,可对100多种可燃和有毒气体进行检测;其中包括甲烷、乙烷、丁烷、氢气、乙炔、氨气、天然气、液化石油气、汽油、柴油、辛烯、乙醇、石脑油、瓦斯、沼气、航空煤油等上百种可燃气体,和常见的一氧化碳、硫化氢、氨气、氯气、氢气、氧气、臭氧、二氧化硫、二氧化碳、光气、笑气、溴气、苯、VOC、甲醛、乙烯、一氧化氮、二氧化氮、氮气、氮氧化物、环氧乙烷、丙烷、氟化氢、氯化氢、磷化氢、硒化氢、氰化氢、TDI、吡啶、三氟化硼等有毒气体。
二、辛烯气体检测模块产品特点
●本质安全型电路设计、安全可靠;
●可检测1000多种可燃和有毒气体,业内最全;
●10多年行业生产经验,品质有保障;
●内置国外原装进口气体传感器,反应灵敏,测量精准;
●大屏幕液晶显示,可24小时在线监测,实时显示气体浓度;
●三指示灯设计,监测状态一目了然:工作灯、报警灯、故障灯
●国外原装进口气体传感器,反应速度快、误差率低、抗干扰能力强;
●32位微处理器+24位采集芯片,可在00.000-99999数值之间任意检测;
●标准4-20mA模拟电流信号和RS485数字信号可选;
●多种量程单位可选:%LEL、%VOL、PPM、PPB、ug/m3;
●全量程温湿度补偿和数据修正,大大提高了产品的精度度和稳定性;
●可选配1-2组无源触点信号,方便与风机或电磁阀的控制设备联动使用;
●扩散式自然采样、气嘴泵吸式采样,管道螺纹采样可选;
●可选配一体式蜂鸣器,现场声光报警;
●可订制延长线,做分体式使用;
●有中文或英文两种操作界面可选;
●可独家订制LOGO和专属PCB板;
●一年质保,终身售后服务;
三、辛烯气体检测模块技术参数

四、辛烯气体检测模块应用场所
环境监测、垃圾焚烧厂、垃圾填埋厂、垃圾转运站、垃圾中转站、污水处理厂、微型空气质量监测站、城市街道冶理、石油石化、化工厂、冶炼厂、钢铁厂、煤炭厂、热电厂、自来水厂、医药车间、烟草公司、大气环境监测、科研院校、楼宇建设、消防报警、污水处理、工业过程化控制、锅炉房、垃圾处理厂、地下隧道、输油管道、加气站、地下管网检修、室内空气质量检测、食品加工、杀菌消毒、冷冻仓库、农药化肥、杀虫剂生产等。
米优app下载安装常见气体选型表

※另有上千种气体和量程可选,详细请咨询米优app下载安装销售人员!