产品分类 : 丙烯酸乙酯检测仪
型号 : SGA-500-C5H8O2
产品描述 : SGA-500系列在线式丙烯酸乙酯气体检测仪是米优app下载安装电子完全依照工业级设计标准,自主研发生产的一款防爆型气体检测仪表;不仅获得国家防爆电气产品质量监督检测中心颁发的防爆合格证(防爆证编号:CNEx19.1790X),同时还是国内气体探测器(也叫气体变送器、气体检测探头、气体泄漏报警器)行业内唯一获得欧盟CE和ROHS双认证的气体检测仪品牌;可直接安装在危险区域的1区和2区使用;
SGA-500系列
在线式防爆型丙烯酸乙酯气体检测仪
扩散式|泵吸式|管道式


一、在线式防爆型丙烯酸乙酯气体检测仪产品简介
SGA-500系列在线式丙烯酸乙酯气体检测仪是米优app下载安装电子完全依照工业级设计标准,自主研发生产的一款防爆型气体检测仪表;不仅获得国家防爆电气产品质量监督检测中心颁发的防爆合格证(防爆证编号:CNEx19.1790X),同时还是国内气体探测器(也叫气体变送器、气体检测探头、气体泄漏报警器)行业内唯一获得欧盟CE和ROHS双认证的气体检测仪品牌;可直接安装在危险区域的1区和2区使用;铝合金防爆外壳,坚固耐用;智能气体传感器芯片,支持24小时连续在线监测;宽电压直流供电设计,12-30V之间可自由使用;4-20mA和RS485双信号输出,支持数据长距离远传,并可兼容90%以上厂家的气体报警控制器、PLC、DCS、DDC等上位机系统;三种气体采样方式,可根据应用场景自由选择适合自己的自然扩散式、主动泵吸式或密闭管道式气杯;内置国际一线品牌气体传感器,精度高,稳定性强,误差率低;全量程温湿度补偿,确保测量数值长期稳定、可靠;自带空气中零点自动校正功能,保证产品使用过程中不出现误报现象;米优app下载安装电子的SGA-500系列在线式气体检测仪凭借卓越品质和优良售后,不仅畅销国内24个省市,还远销包括台湾、新加坡、马来西亚等多个国家和地区;
SGA-500系列在线式丙烯酸乙酯气体检测仪功能强大,配置齐全;大屏幕液晶显示屏,可实时显示检测的气体名称、气体单位、现场浓度值等信息;工作指示灯(绿)、报警指示灯(红)、故障指示灯(黄)、监测状态,一目了然;国外原装进口气体传感器,反应灵敏,测量精准;32位纳米级微处理器+24位超高ADC采集芯片,反应速度更快,检测数值更稳定;全量程温湿度补偿及智能运算,确保监测数据准确无误;一体式声光报警器,简洁大方;当现场监测气体浓度值达到预设报警点时,会自动发出85dB以上声光报警、提醒人员安全撤离;还可选配开关量信号,与风机、切断阀、喷淋系统等设备进行联动,自动处置险情;红外遥控器,无需开盖即可对现场气体报警器进行调零、高低报设置、气体校准等服务;米优app下载安装独有三防设计(防高浓度过载+防人员误操作+防雷击),安全系数可与国外原装进口气体检测仪相媲美:
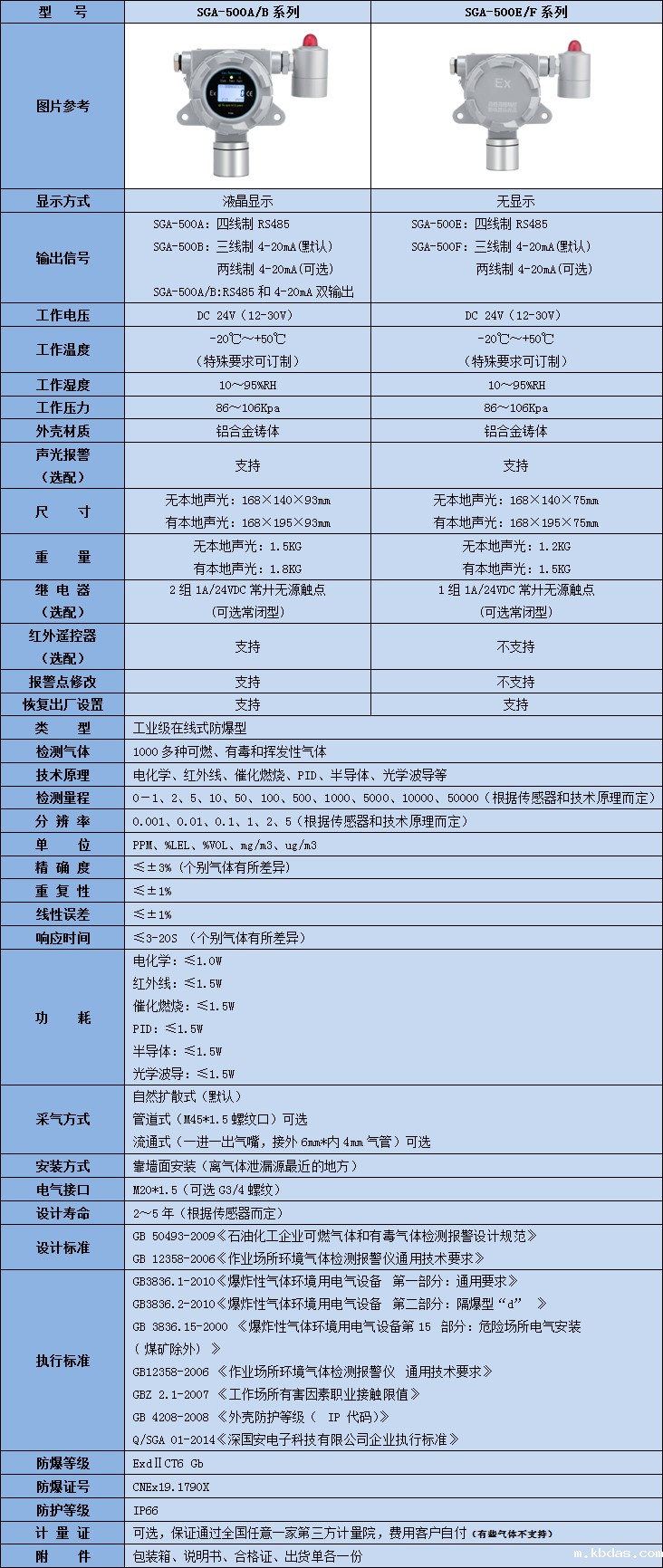
SGA-500系列在线式防爆型丙烯酸乙酯气体检测仪设计简单,安装布线方便;按有无显示和信号输出的不同,共分为SGA-500A系列液晶显示型RS485信号输出丙烯酸乙酯气体检测仪、SGA-500B系列液晶显示型4-20mA信号输出丙烯酸乙酯气体检测仪、SGA-500E系列无显示型RS485信号输出丙烯酸乙酯气体检测仪和SGA-500F系列无显示型4-20mA信号输出丙烯酸乙酯气体检测仪;具体区别请参照下面产品参数列表。
别名:
在线式防爆型丙烯酸乙酯气体检测仪、在线式防爆型丙烯酸乙酯气体变送器、在线式防爆型丙烯酸乙酯气体探测器、在线式防爆型丙烯酸乙酯气体泄漏报警器、在线式防爆型丙烯酸乙酯气体检测探头、在线式防爆型丙烯酸乙酯气体检测装置、在线式防爆型丙烯酸乙酯气体报警装置、高精度在线式防爆型丙烯酸乙酯气体分析仪、在线式防爆型丙烯酸乙酯气体检测模块、在线式防爆型丙烯酸乙酯气体传感器

二、在线式防爆型丙烯酸乙酯气体检测仪产品特点
●支持1000多种可燃、有毒和挥发性气体检测;
●本质安全型电路设计、安全可靠;
●资质齐全(防爆证、CE、ROHS、计量证等),安全有保障;
●24小时实时在线监测,安全无忧;
●采用国际一线品牌气体传感器,长期稳定不漂移;
●反应灵敏、测量精准、抗干扰能力强;
●支持PPM、%LEL、%VOL、mg/m3等多种检测单位
●中文或英文操作系统可选,真正的全球通;
●4-20mA、RS485、0-5V电压等多种信号输出可选;
●良好的密封性,耐压、隔爆、抗电磁干扰;
●使用方式多样,可单机接220V电源使用,也可与系统配套使用;
●声光报警器一体化、模块化设计,易于安装;
●人性化设计,客户可根据需要自行修改报警点;
●内置按键设计+恢复出厂设置功能,避免人员误操作;
●自带全量程温度补偿和数据修正,大幅提高产品的精度性和稳定性;
●空气中零点自动校准,确保产品不误报;
●2组开关信号输出,方便与风机或电磁阀的控制设备联动使用;
●可通过遥控器,免开盖对检测仪进行报警点、零点调整和目标点标定;
●不锈钢铭牌,产品规格永不褪色、永不遗失;
●独特的结构设计,安装、布线简单方便,节约成本。
●铝合金铸体防爆外壳,坚固耐用;
●防爆证等级:ExdIICT6 Gb
●防爆证编号:CNEx19.1790X
●防护等级:IP66
三、在线式防爆型丙烯酸乙酯气体检测仪产品参数

四、在线式防爆型丙烯酸乙酯气体检测仪应用场所
石油石化、化工厂、冶炼厂、钢铁厂、煤炭厂、热电厂、自来水厂、医药车间、烟草公司、大气环境监测、科研院校、楼宇建设、消防报警、污水处理、工业过程化控制、锅炉房、垃圾处理厂、地下隧道、输油管道、加气站、地下管网检修、室内空气质量检测、食品加工、杀菌消毒、冷冻仓库、农药化肥、杀虫剂生产等。
五、在线式防爆型丙烯酸乙酯气体检测仪安装位置
关于丙烯酸乙酯气体检测仪怎么安装、气体报警器如何固定、气体检漏仪离泄漏源多高合适、气体传感器多久更换等问题,请咨询米优app下载安装销售人员!
※注意事项
1)要充分考虑气体比重问题:比空气轻的,安在高处,比空气重的安在低处。
2)安装位置离泄漏源越近越好
六、在线式防爆型丙烯酸乙酯气体检测仪参照法规
关于国家规定该气体在空气中的允许值(接触限值)是多少?在线式防爆型泄漏多少对人体有伤害等问题,请咨询米优app下载安装技术人员!
七、在线式防爆型丙烯酸乙酯气体检测仪产品价格
关于丙烯酸乙酯气体检测仪多少钱、更换里面的气体传感器多少钱、气体校准一次多少钱、享受超长质保收费多少钱等问题,请咨询米优app下载安装销售人员!
八、产品导购
米优app下载安装另有
SGA-100系列气体检测模块
SGA-400系列智能传感器模组
SGA-700系列智能传感器模组
SGA-600A系列便携扩散式气体检测仪
SGA-600B系列便携泵吸式气体检测仪
SGA-600C系列便携探杆式气体检测仪
SGA-800系列报警控制器
SGA-900-AQI网格化大气环境监测仪
九、在线式防爆型丙烯酸乙酯气体检测仪命名规则

常见气体选型表

※另有上千种气体和量程可选,详细请咨询米优app下载安装销售人员!