产品分类 : 丙烯酸甲酯检测仪
型号 : SGA-600A/600B/600C-C4H6O2
产品描述 : SGA-600系列便携式丙烯酸甲酯气体检测仪是米优app下载安装电子运用十多年气体探测器生产经验,聘请一流设计团队,独立自主研发生产(外观专利号:201730044723.6)的一款单手可握、方便移动的智能型气体检测仪表;是全球首款搭载智能光感控制,集气体、温度、湿度、时间、吸气泵、报警、记录、数据存储为一体的多功能气体检测报警装置,并取得国家知识产权局颁发的实用新型专利证书(专利号:201720159428.X);
SGA-600系列
便携式丙烯酸甲酯检测仪技术选型表
扩散式|泵吸式|探杆式

一、产品简介
SGA-600系列便携式丙烯酸甲酯气体检测仪是米优app下载安装电子运用十多年气体探测器生产经验,聘请一流设计团队,独立自主研发生产(外观专利号:201730044723.6)的一款单手可握、方便移动的智能型气体检测仪表;是全球首款搭载智能光感控制,集气体、温度、湿度、时间、吸气泵、报警、记录、数据存储为一体的多功能气体检测报警装置,并取得国家知识产权局颁发的实用新型专利证书(专利号:201720159428.X);客户只需一键开机,无需任何化学试剂,即可实时对空气中的气体浓度进行检测;当现场被测气体达到预设的报警点时,会自动发出声光报警。并有温馨文字提示;产品采用国际领先的气体检测传感技术和米优app下载安装独有的专利电路设计(专利号:201720152153.7),10秒钟即可出检测结果;经权威第三方专业机构计量检测,实测精确度高达3%以内,可与国外原装进口的气体检测分析仪相媲美。
SGA-600系列便携式丙烯酸甲酯气体检测仪具有设计前卫、操作简便、反应灵敏、测量精准、坚固耐用、寿命长久等特点;警示“黄”配以磨砂“黑”色调,沉稳醒目;人体工程学“十字型”按键设计,操控简便;2.4英寸超高清液晶彩色屏幕,美观大方;高强度ABS+PC塑胶外壳,耐酸、耐碱、耐寒、耐热、耐冲击、易阻燃;32位纳米级微处理器+24位超高ADC采集芯片,计算速度更快、测量更精确;本安型电路设计、安全可靠;内置世界著名吸气泵品牌-德国THOMAS微型真空泵,提供稳定、持久气流。并有高低5个档速可调;国外原装进口气体传感器,精度高、稳定性强、误差率低、直线性好;2800mA大容量锂电池,为气体检测提供持久续航; PPM与mg/m3量程单位自由切换,简单明了;中文简体、中文繁体、英文三种语言操作界面,适用所有人群操作;还可选配智能光感控制,无论室内还是户外,可根据当前光照度自动调节屏幕亮度;更有数据存储功能,轻松存储100,000条数据。并支持本机查看所有保存的历史数据、开关机记录、报警记录、故障记录等;还可通过专配的数据导出软件,将数据导成EXCEL表格和图表格式,进行打印、编辑等;另有延长式探杆可以提供,上至屋顶、下至角落,自由伸缩,无所不能;可以说,SGA-600系列便携式丙烯酸甲酯气体检测仪是当前国内最先进、最智能的一款气体浓度检测报警产品。
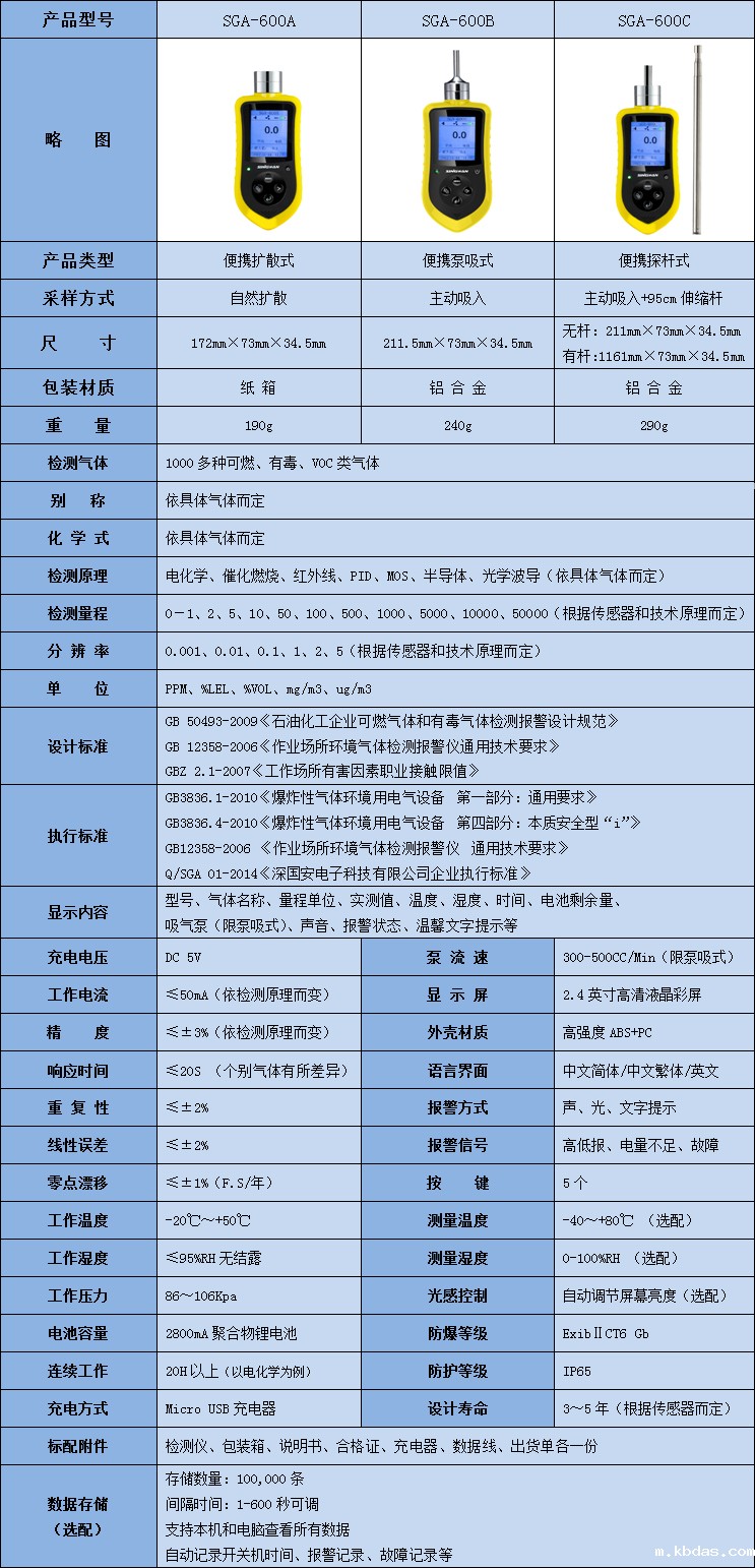
SGA-600系列便携式气体检测仪按使用方式共分为:SGA-600A系列便携扩散式丙烯酸甲酯气体检测仪、SGA-600B系列便携泵吸式丙烯酸甲酯气体检测仪和SGA-600C系列便携探杆式丙烯酸甲酯气体检测仪三款,具体区别请参照下面产品参数列表。
别名:
扩散式丙烯酸甲酯气体检测仪、泵吸式丙烯酸甲酯气体检测仪、探杆式丙烯酸甲酯气体检测仪、手持式丙烯酸甲酯气体检漏仪、延长杆式丙烯酸甲酯气体泄漏报警器、移动式丙烯酸甲酯气体感应器、数据存储型丙烯酸甲酯气体分析仪、单手可握式丙烯酸甲酯气体报警仪
二、产品特点
●专利外观,专利技术,国际品质,国产价格;
●支持1000多种可燃、有毒和挥发性气体检测;
●本安型电路设计、安全可靠、资质齐全;
●“十字型”按键设计,最符合人体工程学;
●外观精美、操作方便、测量精准、坚固耐用;
●集光感、气体、温度、湿度、时间、吸气、报警、数据存储为一身,功能强大;
●2.4英寸超高清液晶彩屏,320*240分辨率,完美呈现各项气体检测指标;
●24位数据采集芯片+32位纳米级微处理器,分辨率更高、反应速度更快;
●高强度ABS+PC塑胶外壳,耐酸、耐碱、耐寒、耐热、耐冲击、易阻燃;
●国外原装进口气体传感器,精度高、稳定性强、误差率低、直线性好;
●内置德国THOMAS微型真空泵,噪音低、寿命长、气流稳定、持久;
●全量程温湿度补偿和数据修正,测量精度可媲美国外原装进口气体检测仪;
●米优app下载安装独有的专利电路设计和智能算法,可捕捉到空气中PPB级的气体浓度变化;
●客户可根据需要,自行设置高、低段报警值、调零、泵的速度及声音的开关等功能;
●全程记录仪表使用情况,现场由你掌握:如何时开关机、何时报警、何时发生过故障等;
●多重保护:防过载冲击、防过电压、防静电干扰、防磁场干扰;
●智能光感控制:仪器会在不同强度光照下,自行调节屏幕亮度;
●延长探杆,自由伸缩,下天入地,无所不能;
●2800mA大容量锂电池,可连续工作20小时以上;
●吸气速度5档调控、光照度10等级调节,超智能;
●Micro USB设计,兼容所有Android手机充电器、充电宝;
●双重数据恢复、安全无忧:智能一键复位+恢复出厂设置;
●中文简体、中文繁体、英文三种语言操作界面,适用于所有人群使用;
●PPM与mg/m3、%VOL量程单位可自由切换,方便数据识别;
●现场浓度达到报警点时,声光报警的同时,操作界面上还会数值的颜色变化及文字提示;
●支持100,000条数据存储、下载、打印、编辑、导出、图表显示等;
数据保存间隔可在1-600秒之间自由设置
支持本机查看保存的所有测量数值和时间日期
可通过电脑专用软件查看图表、导出数据等
●高档铝合金外箱,耐压、防震、防摔,易携带;
●防爆等级:ExibⅡCT6Gb
●防护等级:IP65
三、产品参数

四、应用场所
职业卫生、安全巡检、泄漏源检测、隧道施工、地下管网检修、过程控制、废气治理、化工厂界、冶炼、钢铁、煤炭、热电、焦化、冶金、烟草、科研院校、楼宇建设、消防工程、农药化工、污水处理、畜牧养殖、医药车间、杀菌消毒、熏蒸处理、大气环境监测、空气质量检测、航空电子、食品加工、速冻仓库、造纸业、船舶业、涂料粉刷、布料印染等。
五、产品导购
米优app下载安装另有24小时在线监测式气体检测仪、4-20MA、RS-485、RS-232、0-5V、TTL等信号输出的智能优米app破解、气体检测模块、手提泵吸式气体分析仪、恶臭在线监测系统等可以提供!
常见气体选型表

※另有上千种气体和量程可选,详细请咨询米优app下载安装销售人员!